想让阴茎增粗,那些方法靠谱;牙签男”,还是有救的...

2023-01-11 3.4W人读
已通过实名认证
执业资质已审核通过
陈善闻 男科 副主任医师
复旦大学附属华山医院
好评 5.0
接诊量 5.5千
同行认可 100
百强医院
可开处方
从业29年
服务态度好
专业有效
耐心细致
上海市


1oYBAGO7fgaATk-lAAd8NuAFuvU589.gif


最近一段时间,因为一位男明星,“牙签男”这个词突然火了。

图片8.png


什么样的丁丁对女性有吸引力?让女性喜欢呢?当然是一根漂亮的丁丁的了~;男人对自己丁丁的期盼始终如一,从未改变,那就是更长、更粗、更强

图片9.png


早在古代,出于对生殖器的崇拜,先辈们已经开始探索丁丁延长增粗的秘诀了。在上世纪六十年*始,各种延长增粗的方法如雨后春笋般崛起,相对于民间偏方、*药物等来说,手术无疑是最科学、最安全的方式了

对于想要延长阴茎的男性来说,可以采用切断阴*悬韧带或浅悬韧带的方法进行阴茎延长。那么对于要想增粗的男性来说,可以采用什么方式呢?据相关统计;国内约有3~5%左右的男性会因为自觉或真实存在的生殖器短小而感到苦恼,他们拥有较大的阴茎*需求,而仅从1991年至1998年美国就有超过1万人做过阴茎增粗术;其实无论延长还是增粗,都属于阴茎整形术的范畴。

我们今天去网上搜罗了各种「丁丁变大指南」,下面请大家系好安全带,我们来体验一把「丁丁历险记」……


一.不靠谱的方法


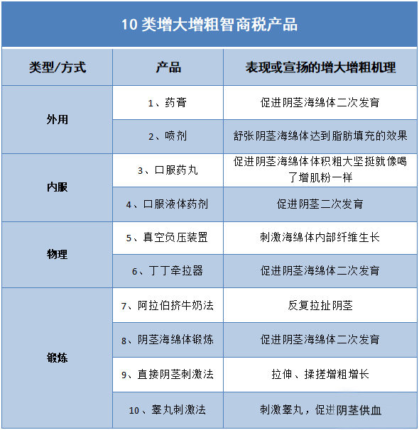
我们仔细搜集了目前市面上常见的10种*产品,并根据使用方式把它们分为外用、内服、物理和锻炼四大类,来看看都有哪些吧。以免你们今后容易被忽悠!!!


图片10.png


它们真的有“奇效”吗?以上列出的10种*产品当真如宣传的那么NB吗?下面我们将为大家一一“击破”和解答,你们会发现真相究竟是怎样的。


(一)阴茎的结构


在解释之前,我们先来看看阴茎的解剖结构。


阴茎是由两条阴茎海绵体和一条尿道海绵体共同组成的。阴茎海绵体为两端尖细的圆柱体,位于阴茎的背侧,左右各一,两者紧密相连。


图片1.png


阴茎的筋膜由浅至深依次为阴茎浅筋膜、阴*筋膜以及白膜。阴茎浅筋膜是疏松无脂肪组织,内有阴茎背浅静脉以及淋巴管,该筋膜四周分别移行于阴囊肉膜、会阴浅筋膜以及腹前外侧的浅筋膜层。阴*筋膜包裹阴茎三条海绵体,前端始于冠状沟,后续于腹白线,在耻骨联合前面形成阴茎悬韧带。白膜厚而坚韧,分别包裹三条海绵体。白膜内层为环形纤维束,支撑包裹阴茎海绵体组织,内层发出放射状的海绵窦内柱,可对勃起的阴茎海绵体组织进行支撑。


(二)外用和内服方式能*吗?

男性的阴茎大小受到阴茎海绵体大小的限制,海绵体的外面是一层白膜,像口袋一样包裹着海绵体。它是结缔组织膜,阴茎海绵体充血时,这层膜被充血鼓胀后阴茎勃起,但它的空间是有限制的,因此海绵体充血以后阴茎勃起增大,但不能无限充血无限增大阴茎。


当人体发育成熟以后,白膜的大小就已经定型了,因此阴茎海绵体也会定型,且不会再进行二次发育。所以,上述的外用方式(药膏和喷剂)、内服方式(药片和液体药剂)作用在海绵体上的药理方式属于同一种错误的说法,不能使阴茎二次发育,实现*。顶多就是花钱买点心理安慰吧。但你肯定不会想知道,国外有些产品被检出了激素、铅、杀虫剂、大肠杆菌、动物便便……


(三)物理方式能*吗?

1.真空负压装置

这个就厉害了,用的时候要把丁丁放进管内,再往外抽气,制造一个局部真空的环境,血液便会更多地流向丁丁,让丁丁充血胀起来。真空*器实际上只是帮*起,并不能增大丁丁,有时医生会用它来治疗短期的勃起功能障碍。总之不是你想用就能用的,用多了可能会把丁丁弄坏。其实真空勃起装置是治疗勃起功能障碍的一种物理治疗装置,但并没有提及可以*。


2.丁丁牵拉器

丁丁牵拉器被人戏称为“拉鸡”。


丁丁牵拉器.jpg


把这种牵拉器12小时带在丁丁上,

不仅解放了双手,也增加了丁丁的锻炼时间。

有人在连续使用了6个月后声称:

“拉鸡”的确可以让丁丁的长度增加1~2cm

然而这种粗暴地“拉鸡”也不能实际地增加丁丁的总体积,

仅仅只是让海绵体短期内变得更加细长而已。


图片11.png



曾经意大利都灵大学的研究人员对市面上的牵拉器进行了认真的二期临床研究,以检查丁丁大小的实际变化。

第一个月的牵拉力是600克,第二个月的牵拉力是900克,以后逐渐增加,到第五和六个月的牵拉力是1200克,每天使用牵拉器不少于4小时,最好6小时,共计6个月。结果来看,丁丁的尺寸貌似增加了1cm,但是丁丁的周径无变化


白膜不仅赋予了阴茎良好的灵活性、硬度和组织张力,还参与调节阴茎海绵体静脉闭锁功能,对维持阴茎勃起状态起到至关重要的作用。但是白膜厚而坚韧,在发育完成后基本上就定型了,几乎没有拉伸的可能性。因此,物理方式(真空负压装置、丁丁牵拉器)是不能让阴茎*的,如果用力过度还有可能造成白膜撕裂。


(四)锻炼方式能*吗?

网络上有一种流传很广的纯手工*术,叫做*伯挤奶法。

该方法主要通过类似“挤奶”的方法,不停地按摩扭捏。

*伯挤奶法的效果,本质上是因为长时间的【挤奶】,让丁丁皮肤、白膜以及韧带变得更加的松弛了。


*伯按摩法.png


阴茎增粗的锻炼方式主要是锻炼阴茎最外层的浅筋膜。阴茎浅筋膜是疏松无脂肪组织,不能像胳膊上的肌肉一样,可以通过锻炼进行增粗。因为没有脂肪或者肌肉,这些外用的锻炼方式是没有效果的,但是它可能会让你阴茎勃起更加充分,在视觉上造成一种误差。


看到这里各位就明白了,上述市面上的10种*产品不过是卖家的噱头,并不能实现阴茎*。所以大家一定要擦亮双眼,不要被无良商家给忽悠了!


靠谱,但你肯定不想试的方法


微信图片_20230108154038.gif


既然市面上鼓吹的各类*“神器”都是假的,那么问题来了,怎样才能实现阴茎增粗呢?天生细小的兄弟们是不是没救了?


先别急着沮丧,阴茎细小的患者还可以通过外科手术的方式解决烦恼,即阴茎增粗术。且临床证实,外科手术是实现成年人阴茎延长的唯一手段,靠药物没用!没用!没用!(重要的事必须要说三遍~)


首先,我们得了解一下什么是阴茎增粗术。


1592299846520911.jpg


阴茎增粗术是一种增粗阴茎的外科手术,通过注射或植入材料,使阴茎发育不全、阴茎短小或者要求较高的阴茎发育正常男性得到理想的围度。


图片3.png



阴茎增粗术的适应症包括:

1.影响男性的身心健康:男性由于阴茎短小可能会感到自卑以及不自信,常年的积累会造成性格上的压抑,会被同性及异性耻笑。

2.无法保全家庭:男性阴茎短小,不能给女性带来良好的*体验,甚至是没有性生活。如果夫妻间没有了性生活的支撑,很容易导致夫妻感情的不和以及家庭的破裂。

3、影生活质量响性:男性阴茎短小会影响夫妻间的性生活质量。原因是男性的阴茎短不能有效的刺激女性的敏感区域,导致女性不容易感到*快感,夫妻性生活质量低下。

4、一般医院要求为成年男子。


增粗的手术方式有哪些?

图片2.png


从我临床经验以及男科医学发展方向来看,目前手术是最科学和安全有效的增粗方式。在阴茎增粗手术上大概有这4种方式:阴茎自体脂肪注射增粗术;包皮过长及包茎的患者通过做包皮真皮剥脱增粗术使阴茎增粗脱细胞异体真皮植入术阴茎注射玻尿酸等异体物质;

我们来总结一下脂肪、脱细胞异体真皮和玻尿酸等三种增粗材料的特点。

未标题-1.jpg


(一)自体脂肪注射阴茎增粗术

自体脂肪移植已有100多年的历史,早在1983年,Chajchir就采用抽吸的脂肪组织治疗面部凹陷。

1986年,Illouz报告了采用脂肪细胞移植治疗凹陷畸形的新技术。1995年 ,Coleman采用离心技术浓缩抽吸的脂肪组织,并可以在全颜面采用多层面注射移植

1.自体脂肪注射增粗术的原理

首先,我们来了解一下什么是自体脂肪注射填充术。自体脂肪注射填充术是一种被广泛应用于整形领域的成熟技术,很多爱美人士通过该术式改善面部或身体外形上的缺陷或不足。

简单来说,它是指从人体自身某些部位(大腿、腰腹部等)吸取多余的皮下脂肪细胞,然后将吸出的混合物经过净化处理、注入药物得到复合脂肪颗粒,选择完整的颗粒脂肪细胞通过注射的方式再移植到需要填充的部位,常见的如面部、乳房等,用以治疗面部凹陷、浅表微细皱纹、乳房扁平等。


丁丁自体脂肪注射增粗术也是采用该原理,只不过填充的部位变成了你的“小老弟”而已~


图片4.png


自上世纪80年代以来,脂肪抽吸技术得到了长足发展并日益成熟,这种方法最初被应用于传统的美容整形科室,但是随着其技术的不断发展成熟,逐步被应用到阴茎*的手术中。

2.自体脂肪如何抽吸和获取;自体脂肪注射阴茎增粗术是在局部麻醉下抽取患者自身的脂肪(腹部、臀部、大腿内侧),在抽取时,先根据供区面积和脂肪的厚度注射适量肿胀液;然后持续负压,在脂肪组织中呈放射状反复拉锯式移位抽吸;抽吸结束后需要对供区(抽取脂肪的区域)进行加压包扎,并适时松解。

图片5.png


3.抽取的脂肪如何注射到阴茎;经过分离纯化技术,筛选出颗粒饱满易成活的脂肪颗粒,通过脂肪注射针,将其均匀注射进阴*筋膜与白膜之间的间隙,以及龟头、冠状沟等部位,从而使阴茎达到增粗的效果。使用一种特殊的注射针进行丁丁多点注射。注射时要保持均匀在患者丁丁提前规划网格区域便是此目的),以免脂肪成团,在注射时需要注意反复进行穿刺,以保证皮下组织和浅筋膜之间中分联通。

4.自体脂肪源自患者自身,是一种天然的、最理想的软组织自体填充材料,相较于透明质酸、补片等异体物质,无排异反应,无毒副作用,来源丰富、方便,所以它能让丁丁自然地增粗。

5.手术效果如何呢?

自体脂肪注射效果立竿见影,注射时均匀分布、安全操作,使得阴茎达到整体均匀平整增粗的效果,外观自然美观。术后2-3个月注射的脂肪会有20%左右被吸收,但大部分脂肪会存活并能长期留存,达到稳定状态。如果术后半年患者还要求增粗,可以再次注射自体脂肪,二次脂肪注射后被吸收的比例较少。


6.术后一般可使阴茎周长均匀增粗2~3厘米。

01-12.jpg



一般要看患者自身阴茎的长度及粗细(也就是所说的基底营养床的多少),还要看手术医生抽吸脂肪、处理脂肪、注射脂肪的方法及临床经验。阴茎体增粗后能够更加明显有效的高效率的刺激女性性兴奋的高敏感区(阴蒂、*、阴道口及阴道壁内的许多生殖感受器),提高女性对男性的认同度和宽容度,使双方心情愉悦,性生活变得更加神奇和激情四射,性生活质量明显提高

7.阴茎增粗后,勃起时硬度会变差吗?

阴茎勃起是在神经、内分泌及心理效应等综合调控下所产生的血流动力学变化的结果,是男性对有效性刺激的第一个生理反应。简而言之,勃起的过程就是流入阴茎的血流大增,而流出阴茎的血流减少至暂停而导致的结果。

而自体脂肪注射阴茎增粗术是把脂肪注射到阴茎的皮下组织之中,没有穿过包裹海绵体的白膜,更没有达到海绵体层,且注射均匀,因此,自体脂肪注射阴茎增粗术只是增加了阴茎的粗度,而不会影响它的硬度

8.自体脂肪注射安全吗?

自体脂肪组织移植在国内有近30年的临床应用及经验,已经是一个很成熟的手术了。但阴茎这个器官不同于其它部位的脂肪注射,阴茎是个特殊的器官,血管特别多,血运特别丰富。

如果手术医生没有掌握阴茎脂肪注射的方法就比较难以操作了,同时也非常容易出现各种术后并发症。所以在手术时要求医生具有较强的无菌操作及过硬的脂肪注射技术和经验。这样就会很少出现硬结、液化吸收、皮肤不平整、脂肪栓塞等不良反应。


首先看一下肿胀麻醉的安全性评价:其最大特点是大剂量低浓度使得脂肪组织膨胀,连接松动,其机械压迫作用于肾上腺素的缩血管作用,使脂肪层中血管密度减少,手术过程失血很少,可以安全、迅速地吸出大量脂肪颗粒。在丁丁脂肪注射时,要求手术医生具有较强的无菌操作及过硬的脂肪注射技术和经验,就很少会出现硬结、液化吸收、皮肤不平整、脂肪栓塞等不良反应。


因此,建议有需求的男性朋友一定要到正规的医院,选择经验丰富的专科医生来进行手术。


9.自体脂肪注射阴茎增粗术时流程是这样的:

常规消毒铺巾后,在供区利用娴熟的肿胀麻醉技术注入提前配制好的肿胀液,然后呈扇形缓慢轻柔的反复负压抽吸,这里要求术者受过良好的训练,双手具有较好的层次感。

同时要求手术前进行精准的判断,抽吸时密切观察(抽吸物的颜色、抽吸量、抽吸层次及皮肤的平整度),将抽吸混合液进行纯化处理,尽量去除与完整脂肪颗粒相混杂的血液、肿胀液、组织间隙、破碎脂肪及纤维组织碎块,这样纯化后的脂肪组织,会更加有益于移植脂肪的存活。

最后在阴茎根本阻滞麻醉下,按照阴茎受区提前划好的各个区域,采取“三低三多一少(多层次、多隧道、多点、少量)”的方式反复注射,注重与消除影响移植脂肪体积变化的不利因素,密切观察游离移植后脂肪组织的组织变化。这样即可得到满意且安全的增粗效果。

整个手术操作仅留下抽脂和注射的针眼创口,相较于大范围切开分离,创伤微小,几乎无出血,无需住院,随做随走

另外,在整个手术过程中我会严格遵守无菌操作,结合本人丰富的临床实操经验,术后便会很少出现硬结、液化吸收、皮肤不平整、脂肪栓塞等不良反应


10.术后护理及注意事项

(1)遵照医生的嘱咐服用抗生素等消炎药,抗炎一周左右

(2)尽可能保持会阴部清洁干燥,穿宽松、纯棉的内裤;

(3)制动3日;

(4)加压包扎一周;

(二)玻尿酸注射

玻尿酸,是微整形界的扛把子,用于男性生殖整形领域,也毫不逊色,除了阴茎增粗,玻尿酸还可用于男性龟头增大及早泄治疗。


图片12.png



玻尿酸阴茎增粗的优势主要包括:无需手术、创伤小、治疗时间短、无恢复期等,不过由于玻尿酸会被人体吸收,最多只能维持1-2年,所以为了维持效果,需要定期注射。但相应的也有好处:如果对注射效果不满意,一方面可以静待其自然代谢,另外一种方式是可以注射玻尿酸溶酶将其溶解,因此是一种有后悔药吃的治疗方式。


玻尿酸注射.gif



注射时,将玻尿酸注射于阴茎浅筋膜层,对男性阴茎勃起及感觉神经、尿道、海绵体等重要结构不会造成损伤,不影响性功能和生育功能,对于亚洲男性,单次所需量约为15ml,大约需要15支玻尿酸。


图片13.png



在玻尿酸注射的过程中,绝大多数填充剂分布在阴茎浅筋膜和海绵体白膜的间隙中,即位于背神经的下方;少部分则分布于皮肤和浅筋膜之间,即位于背神经的上方。


图片6.png



玻尿酸代谢是一个自然的过程,个人主观能做的事情非常有限。首先,我们没有必要为了延缓玻尿酸的代谢去增加体重、减少体育锻炼抑或是下调性生活的次数。我们能够做的包括避免饮酒和熬夜,保持健康的生活方式,另外在注射材料的选择上,可以考虑大分子的产品,并在遵循和谐美的前提下,增加玻尿酸的注射剂量。

01-1-1-400x284.jpg


玻尿酸在体内会流动和变形吗? 从物理性质上剖析,玻尿酸确实具有流动性,注射后在体内流动和变形的顾虑绝非杞人忧天。但同时我们需要知道的是,玻尿酸在体外和在体内的差别是很大的。玻尿酸注入人体后,经过2至4周的塑型期,会在体内形成纤维包裹,也就是我们平时所说的包膜,以避免流动性的发生。此外,良好的注射技巧也可避免玻尿酸在体内的移位现象。 为了避免玻尿酸在体内的移位,提高治疗的满意度,我的经验是通过以下几点能够有效地预防玻尿酸注射后的流动和变形。 (1)玻尿酸的选择。尽量选用交联度偏高的玻尿酸,这类玻尿酸流动性低,塑型力强,可从材料的角度有效降低流动性。 (*射技术的选择。采用独创的局麻药组织肿胀联合玻尿酸网格化注射技术,能够让玻尿酸在填充区域均匀分布,显著减少填充材料聚集结块的弊端。 (3)妥善包扎。玻尿酸和周围组织融合需要一定时间,根据个人经验,一般为7-10天。在此期间,勃起和日常的挤压都有可能造成填充材料的流动和变形。因此注射完成后,需要采用弹力绷带将阴茎妥善固定,轻度加压包扎。只要把握了上述3点,流动和变形的问题即刻迎刃而解。


包皮手术和玻尿酸注射可以同时进行吗?

原则上,我不建议包皮手术和玻尿酸注射同时进行。这是因为无论是包皮手术还是玻尿酸注射都是侵入性操作,两个手术同时进行,不但增加了术后感染的风险,还可能造成术后恢复期延长,实属欲速则不达。因此,建议首先进行包皮手术,在术后一个月左右再进行玻尿酸的注射。

(三)ADM脱细胞异体真皮(生物补片)植入

脱细胞真皮基质(acellular dermal matrix,ADM)是异体真皮经特殊处理,去除其细胞成分后得到的一种真皮替代品。

图片14.png


ADM脱细胞异体真皮阴茎增粗术是将其埋入阴茎白膜与 Buck筋膜之间,可增大阴茎周径。生物补片阴茎增粗效果永久,吸收较慢,但仅适合轻度增粗,一次可以让直径增加0.3-0.9厘米。由于生物补片属于异体材料,可能存在排异、伤口愈合不良、感染等风险,据统计,总体并发症发生率在10-15%。


图片15.png


与真皮脂肪瓣移植相比,增粗效果较持久且不会引起周径不均匀,此外还有避免供区瘫痕形成、移植成活率高等优点,这也是近年来受到学术界认可的一项术式。


(四)包皮真皮剥脱增粗术


什么是包皮真皮剥脱增粗术呢?简单的来说,就是只是把过长的真皮(表皮)层剥脱掉+筋膜堆叠处理+美容缝合,相当于只切除了一层真皮(表皮)。

图片16.png


包皮皮肤由浅及深的分层

具体到手术操作上是这样的:

常规消毒铺巾局部阻滞麻醉后,在内板与外板交界区域设计切口线,然后利用冷刀锐性逐层细致的剥除包皮真皮(表皮),完整保留阴茎真皮层下整个浅筋膜、部分深筋膜以及其中的血管、淋巴管等组织,仅切除一层呈半透明状薄薄的真皮(表皮),术后内外板对位美容缝合。

这样的术式具有以下特点:


1、无出血,无水肿,术后恢复快

包皮真皮剥脱增粗术利用冷刀锐性逐层细致的剥脱包皮真皮(表皮),保留包皮真皮层下整个浅筋膜、部分深筋膜和其中的血管、淋巴管等组织,不会损伤筋膜中的阴茎背静脉、动脉等。

所以术后几乎无水肿和出血的情况,并且伤口恢复的时间也将大大缩短。


2、伤口整齐,疤痕小,术后美观

由于包皮真皮剥脱术前提前划线规划、术中创伤微小以及可吸收线美容缝合方法,术后保留包皮长度准确,伤口整齐美观,疤痕反应轻微,能够达到良好的手术外观。

3、额外收益:能使丁丁增粗1-2厘米

包皮真皮剥脱增粗术还有增粗的效果,原理很简单。

我们在手术中将保留下来的筋膜组织,重新包裹埋藏于皮下,分布均匀平滑,然后对位美容缝合内外板真皮表皮,近期使得环切处周围的阴茎体会变粗1.0-2.0厘米,远期使整个阴茎体达到均匀明显的增粗效果。

这种筋膜组织的保留和良好的增粗效果,非常有益于以后性功能的提高和改善。

三.靠谱的方法

1.去毛

底下的毛毛太多会遮住丁丁,去了毛,视觉上会显得大一些。


2.减肥

男胖短,女胖深。经常有人说胖子丁丁小,但主要原因是被肚子上的脂肪遮住了。


3.锻炼

锻炼身体虽然不能改变丁丁的 size ,但是会让你更自信,觉得自己好棒棒!


图片17.png





24
在线问公立医院医生
问诊介绍
快速问诊
评论

牙齿痛用什么方法止痛

代杰文 口腔颌面科 主任医师

三甲 上海交通大学医学院附属第九人民医院

阴茎增粗方法—内置生物套技术的副作用

刘庆元 泌尿外科 副主任医师

三甲 中国人民解放军空军特色医学中心

有无阴茎能增大增粗的药物或者治疗方法?

王万荣 男科 副主任医师

三甲 十堰市人民医院

得了卵巢癌=与“高潮”无缘?别害羞,你想问的邱医生全都知道

邱立新 肿瘤内科 副主任医师

三甲 复旦大学附属肿瘤医院

夜晚磨牙齿有什么方法可以治

张雷 口腔颌面科 主任医师

三甲 北京大学口腔医院

延长增粗方法众多,医生众说纷纭,我到底该听谁的?

张晓威 泌尿外科 主任医师

三甲 北京大学人民医院

【口腔】聊聊“洗牙”那些事儿

释栋 口腔颌面科 主任医师

三甲 北京大学口腔医院

网红“神器”来了!你的脖子是否从此有救了?

李政 脊柱科 副主任医师

三甲 北京协和医院

服用性激素和壮阳药可以使阴茎增粗增大吗?

顾刚利 泌尿外科 副主任医师

三甲 山东大学齐鲁医院

科普:男性私密整形手术 阴茎延长与增粗

王鑫 泌尿外科 副主任医师

三甲 北京医院

微信关注医生
头像
陈善闻 男科 副主任医师
复旦大学附属华山医院
好评 5.0
接诊量 5.5千
同行认可 100
百强医院
可开处方
从业29年
服务态度好
专业有效
耐心细致
上海市
二维码
截图或保存上方二维码图片至手机相册 > 打开微信扫一扫 > 点击右上角“相册” > 选择本图片
回到顶部 回到首页