一图读懂“风寒与风热”感冒

2022-01-03 1.1W人读
已通过实名认证
执业资质已审核通过
姚翰鹏 儿科 主治医师
盘锦市中心医院
好评 4.7
接诊量 1.9千
同行认可 99
可开处方
从业16年
高性价比
专业有效
耐心细致

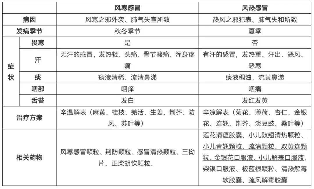
中医理论上把感冒分成了风寒感冒和风热感冒两种。对于普通人来说,风寒感冒与风热感冒是难以区分的。治疗上也大相径庭;那么,如何区别风寒感冒和风热感冒呢?从下表来解读下吧!



图片




感冒是临床常见的外感疾病,主症为鼻塞、流涕、喷嚏、咳嗽、头痛、恶寒发热、全身不适等。有些风寒外感,表尚未化解,内郁化热,或肺有蕴热,可采取温清并施。辛温与辛凉合用,解表清里,宣肺清热,并需要根据寒热的主次及其演变适当配伍。若有并发症和夹杂者应适当兼顾。若有原宿疾,再加新感,当据其标本主次,适当兼顾。


END
2
在线问公立医院医生
问诊介绍
快速问诊
评论

流感季节话“感冒”

刘穹 鼻科 副主任医师

三甲 解放军总医院(301医院)

风寒与风热感冒区别

张海鹏 呼吸内科 主治医师

三甲 四川大学华西医院

外科治疗儿童松果体区肿瘤的“天坛术式”值得大力提倡

宫剑 神经外科 主任医师

三甲 首都医科大学附属北京天坛医院

热烈祝贺中日友好医院呼吸中心被卫健委设置为“国家呼吸医学中心”

赵丽 呼吸内科 副主任医师

三甲 中日友好医院

一热一冷感冒是风热还是风寒

卢菲菲 中医儿科 主治医师

三甲 荆州市中医医院

999感冒灵颗粒治风寒感冒吗

吴寿全 呼吸内科 主治医师

三甲 四川大学华西医院

嗓子发炎感冒属于风热还是风寒

陈晓斌 呼吸内科 医师

三甲 陕西省人民医院

感冒解毒颗粒是风寒还是风热

冯辉 中医内科 主治医师

三甲 中国人民解放军总医院第八医学中心

用“伟哥”会上瘾吗?

彭靖 泌尿外科 主任医师

三甲 北京大学第一医院

感冒清热颗粒到底治疗风寒还是风热

席江平 中医内科 主治医师

三甲 北京中医药大学孙思邈医院

微信关注医生
头像
姚翰鹏 儿科 主治医师
盘锦市中心医院
好评 4.7
接诊量 1.9千
同行认可 99
可开处方
从业16年
高性价比
专业有效
耐心细致
二维码
截图或保存上方二维码图片至手机相册 > 打开微信扫一扫 > 点击右上角“相册” > 选择本图片
回到顶部 回到首页