背景
广东药监局最近发布的专门针对电商、微商面膜产品非法添加问题的监督性风险监测结果,结果显示网售产品的安全性令人担忧,糖皮质激素又火了一把。
此次抽样产品渠道主要来源是各大电商平台和微信卖家,抽取了价位有20元,20-100元,100-200元,200元以上的各类功效面膜137个,结果显示有33个面膜样品检出非法添加了糖皮质激素,占总抽检样品的24.1%。

为什么面膜中添加糖皮质激素?
糖皮质激素是见效神器,添加了糖皮质激素的面膜能够在短时间内达到速效美白、嫩肤的作用,让我们的肌肤变得白白嫩嫩,正常的面膜完全无法比拟。
然而《化妆品卫生规范》(2007版)和(2015版),均明确规定糖皮质激素不能作为化妆品生产原料及组分添加到化妆品中的物质,是明令禁止的禁用物质。
小编觉得,还是广大消费者对于快速护肤的追求,才使一些不法人商人利用人们急于求成的的心里,在巨大利益的诱惑下添加各种禁用物质。因此,商家虽然确实可恶,但是我们也切记盲目跟风。
据央视此次的报道,这次抽检的样品中,价位越高越容易含激素,毕竟多加一个配方成分,成本会提高,并不是价位高就安全,相反价位低,配方成分简单,相对安全。
什么是糖皮质激素?
糖皮质激素是一种药用成分,见效速度很快,在皮肤科被称为“皮肤鸦片”,具有抗炎和免疫抑制等药用价值,对红、热、肿等症状立竿见影,在皮肤科广泛应用于皮炎、湿疹等疾病。
即使有这么多的优点,在临床上也不易长期使用,一般医生开含有此类激素的药膏时,都会叮嘱不要使用超过两周,因为时间长了不仅会产生依赖,还会导致严重的副作用。
护肤品中添加糖皮质激素的后果?
第一次使用此类面膜可能会给你带来很大惊喜,皮肤滑滑嫩嫩,很舒服。

但是长期使用, 会减弱人体对炎症的反应,角质层变薄,失去锁水能力,皮肤的免疫力下降,肌肤越来越敏感,出现黑斑,一但停用就会肌肤干燥、过敏、发红、发痒,患上依赖性皮炎。
专家称,激素依赖性皮炎发病只需要大约两周时间,但是治疗起来却求助于医生,是一个漫长而棘手的过程,花费也不少。
作为消费者,小编觉的最好不要连续长时间使用一款面膜, 这样可以给皮肤带来一个恢复期!
32个产品都是不正规企业生产,是不是实体店就100%安全?
央视报道称,广东药监局在后续核查中,执法人员发现33个检出糖皮质激素面膜样品中竟然有32个都不是正规企业生产的,是非法产品。
但也不能说实体店就100%安全。
在2016年3月药监总局发布了“总局关于广州市白云区新市艾璐诗化妆品厂等11家企业39批次面膜类化妆品不合格的通告(2016年第26号) ” 里面不合格的39个产品均含有糖皮质激素, 这些不合格产品全部都是从实体店抽样,都是经由有合法资质的企业生产,而且也按照国家法规要求进行了备案或注册。
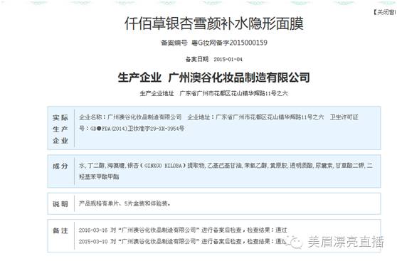
不合格产品情况:


备案查询情况:

如何才能尽可能避免选购不可靠的化妆品?
1 拒绝夸大宣传
不要购买宣称立即见效,速效美白、超强XX周见效等片面夸大宣传的描述。因为 我国在市面的上流通的化妆品的标识是有明文规定,不允许宣传疗效、虚假夸大等误导消费者的情况。对于美白啥的,还是有点耐心,胆敢宣传“速效”的都要多加留心。

2 避免三无产品
尽量避免购买三五产品,目前我国的化妆品实行备案和注册制度。国产非特殊产品(特殊意外的产品)实行备案制度,备案结果可以在国家药监总局网站查询,国产特殊产品(美白、祛斑、防晒等)实行注册制度,也可以在国家药监总局网站查询。
虽然注册或者备案时会提交很多资料和检验报告来证明产品的安全性,但是只代表了备案或者注册的那一批次的安全性,并不是代表所有批次100%安全,但是安全性会大大提高。
因为
首先,代表了化妆品企业的的生产资质符合要求的,不是在小作坊里生产的;
其次,说明了化妆品企业是按照国家法律法规在办事,说明心中有法,因为一旦被查,将会罚死!
国产非特殊产品查询页面:

国产特殊产品查询页面:

给大家一个原则:
先从名字判断是特殊还是非特殊,只要名字带有“白”“斑”“防晒”,大家就直接去特殊类查询,剩下的去非特殊类产品查询。
如果搜索的产品信息(名字、生产企业、包装、说明书等)跟网站上面备案或者注册信息一致,那么这个产品相对应该是比较安全可靠的;如果没有查到这个产品,千万要购买使用, 建议直接向当地的食药监管部门举报、投诉,可以拨打12331投诉热线或者采用信件、传真等。
3 购买认可度高的大品牌产品
最好去正规店面购买市场认可度高的正规化妆品,电商和微商渠道购买的化妆品,我国目前没有监管法规,会有很多漏洞。
再次提醒:各位爱美的她蜜,皮肤护理是一个慢慢调理的过程,切勿操之过急。
题图来源:123RF.com.cn图库
