周末在家的时候,我的主要任务就是陪娃。
这个周末,我跟朋友一起相约带娃去冰雪节。带娃出去自然要准备一些吃的,我就去超市买了方便携带、孩子又比较喜欢吃的包子、鸡肉肠、饼干,还有坚果、水果、酸奶……朋友看着我买的东西,就说:你怎么买了饼干、香肠呀,我最近在朋友圈看到有一种说法,说饼干、香肠都是“超级加工食品”,经常吃会使人得癌症!这可是法国一项最新研究结果!
我一听就奇怪了:什么是超级加工食品?这个研究是真的吗?这些食物到底还能不能吃呀?
这个研究是怎么回事?
我就查了下,这个研究还真存在。我们先来看看这个研究是怎么回事。
这个研究对居住于法国的10万5000人的日常食物摄入情况以及之后5年间癌症发病情况进行了调查分析。
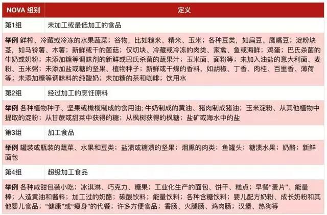
研究者收集了日常生活中各种食物的摄入情况、并将所摄入的食物按照一个NOVA分类标准分为4大类。
结果发现,5年过去之后,总共有2228人确诊罹患癌症,其中乳腺癌739人、前列腺癌281人、大肠癌153人;汇总后发现,超级加工食品的长期摄入会令癌症的整体风险上升;摄入食物总量中超级加工食品所占比例每增加10个百分点,癌症整体风险就会上升12%。
超级加工食品真的致癌?
很多人看到这样的研究后非常担心,超级加工食品真的致癌吗?
其实,科学研究很多时候都只是一种探索,不少研究甚至还有一些局限性,还需要进行验证,大家大可不必因为这一个研究结果就诚惶诚恐。具体到这个法国的研究,其实它也有很多问题。
首先,这个研究是一个观察性(前瞻性队列)研究,研究数据来源于对一组人群的观察结果,只能发现相关性,并不能证实因果。也就意味着,你可以看到事物是否与其他人联系在一起,但却并不能证明是某些事情导致了结果的发生。
NOVA食物分类标准
其次,研究对食物的分类标准可能也并不特别准确。这个研究用了一种NOVA分类标准对食物进行分类,但是,这个分类标准只是一些科学家提出的一个分类标志,目前并没有得过主流科学界、监管机构的认可,咱们可以理解成是一个初步方案,还在验证中。
事实上,它这个标准里的分类也有一些争议,比如,在家里做的所谓新鲜面包和工厂生产的面包真的有很大区别吗?为什么工厂生产的就算超级加工食品呢?奶粉算未加工或低加工食品,婴幼儿配方奶粉却算超级加工食品,但他们又有多大差异呢?
另外,这个研究虽然调查人很多,给人的感觉好像很有说服力,但是人越多,受其他因素干扰的可能性也更大。比如经常吃这些超级加工食品的人,往往生活习惯也更不健康,他们一般也经常抽烟、喝酒、很少运动。
而且,这个研究中的对象大部分是女性(这项研究中,78%的研究对象为女性)。我们知道,女性往往本身就对健康和饮食更加重视和关注,她们的结果可能并不能代表所有人的情况。
最重要的是,癌症其实是一种非常复杂的疾病,很难简单地归结为一个原因。癌症之所以令现代医学棘手、让大家害怕,根本原因之一是癌症的发病机制太过复杂,我们至今还没有真正搞懂人究竟是怎么得癌症的。 年龄、性别、体重、遗传因素、环境、职业性质、生活习惯、锻炼、饮食、病毒或细菌感染、人体免疫力等一系列错综复杂的因素都可能使人得癌症,很难说就是吃超级加工食品就会致癌。
正因如此,科学家也认为这个研究结果还需要更多的研究来进行验证和说明。
加工食品 ≠ 不健康食品
其实不光是我朋友,很多人对超级加工食品、加工食品都非常忌惮,认为现在的食品加工程度太高、很不健康,都不敢吃了。
加工方式的确会影响食物的营养价值,进而影响我们的健康。比如,清蒸土豆和炸薯条,二者对健康的影响肯定是不一样的。炸薯条的油脂太多,能量太高,多吃并不健康。
但是,如果你认为加工只会使我们的食物变得更不健康、营养损失,那就太片面了。
实际上,很多加工食品都是健康美味的。比如酸奶、奶酪,它就是牛奶经过发酵加工制成的,还能避免喝牛奶乳糖不耐的问题呢,多么健康美味的食品,尤其是奶酪,给孩子吃特别方便,营养也高。
而且,食品加工也丰富了我们的饮食,让我们能更便利和安全地获得食物。比如火腿肠,以前我们可能很多时候没有肉吃,但是有了现代加工的火腿肠,我们任何时候,比如出差、旅行、带孩子出去玩,都能方便地吃到安全的火腿肠,这可是良好的蛋白质来源呢,还不用担心肉毒杆菌的危险。
所以,大家千万以为加工食品就都是不好的。
还能放心地去超市买食物吗?
如果你仔细看法国那个研究里提到的“超级加工食品”,你会发现他们都有一个共同的特点:基本都是高脂肪、高糖或者高盐,比如冰淇淋、糕点饼干、汉堡、薯条等。从营养学角度,它们的确不是健康的食物,应该少吃。
但影响健康的关键因素是膳食结构是否合理,并不只在于一两种食物。对于我们来说,应该注意食物的选择和搭配。比如,很多担心汉堡或者薯条吃了不健康,但如果只是偶尔少吃一旦,同时在其他食物的选择方面多一些蔬菜、水果和全谷物等,整个膳食也可以做多健康合理。
正因如此,英国国民卫生服务体系NHS也建议我们主要应该注意按照食物的营养价值来选择食物。
因此,我们并不应该担心买的食品到底是加工食品或者超级加工食品,而应该按照食物的营养价值选择食物、搭配食物。
对于绝大多数人来说,去超市买食品的时候,不妨多看看营养标签,尽量选择营养价值更高的食物,而那些高糖高盐或者高脂的食物,就尽量少买少吃吧。
参考资料:
[1].Fiolet T, Srour B, Sellem L. Consumption of ultra-processed foods and cancer risk: results from NutriNet-Santé prospective cohort. BMJ 2018;360:k322.
[2].Monteiro CA, Cannon G, Levy R. NOVA. The star shines bright. World Nutrition 2016;7:28-38.
[3].Adriana Monge , Martin Lajous.Ultra-processed foods and cancer。The possibility of a link deserves further careful exploration. BMJ 2018;360:k599 doi: 10.1136/bmj.k599
[4].NHS. Ultra-processed foods linked to cancer.
图片来源:图虫创意
